advertisement
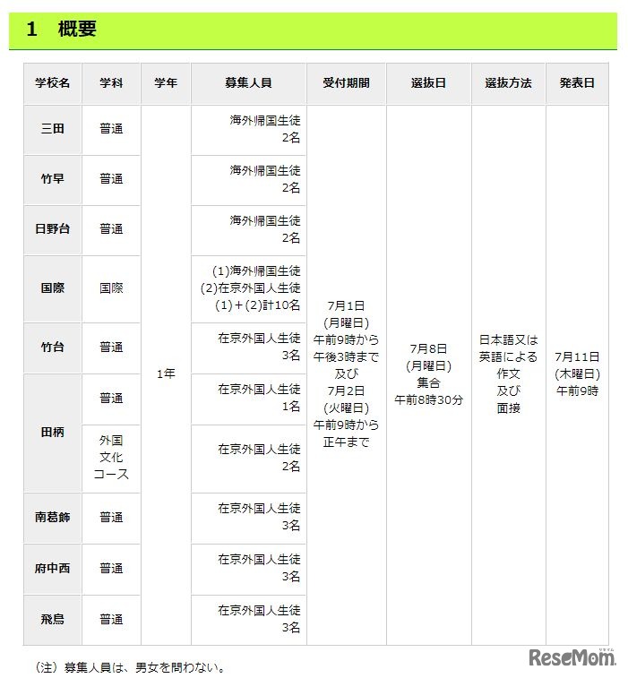
東京都教育委員会は2019年5月24日、海外帰国生徒や在京外国人生徒を対象とした都立高校の「9月入学生徒募集」「転学・編入学募集」に関する情報を公表した。三田、竹早、日野台、国際など9月入学生徒募集は9校、転学・編入学募集は4校が実施する。
Gakkenは2026年4月1日、授業動画と参考書を組み合わせた「高…
神奈川県教育委員会は2026年2月25日、2026年(令和8年)4月1…
東京都教育委員会は2026年3月23日、2026年度(令和8年度)都…
大学通信は2026年3月、大学合格者の高校別ランキングを公表し…
ファーマインドは2026年5月5日、ホームメイドクッキング日本…
2026年度(令和8年度)秋田県公立高等学校入学者選抜1次募集…
Language