advertisement

国立大学の経営改革、一橋や北大など20大学が補助事業に申請 2枚目の写真・画像

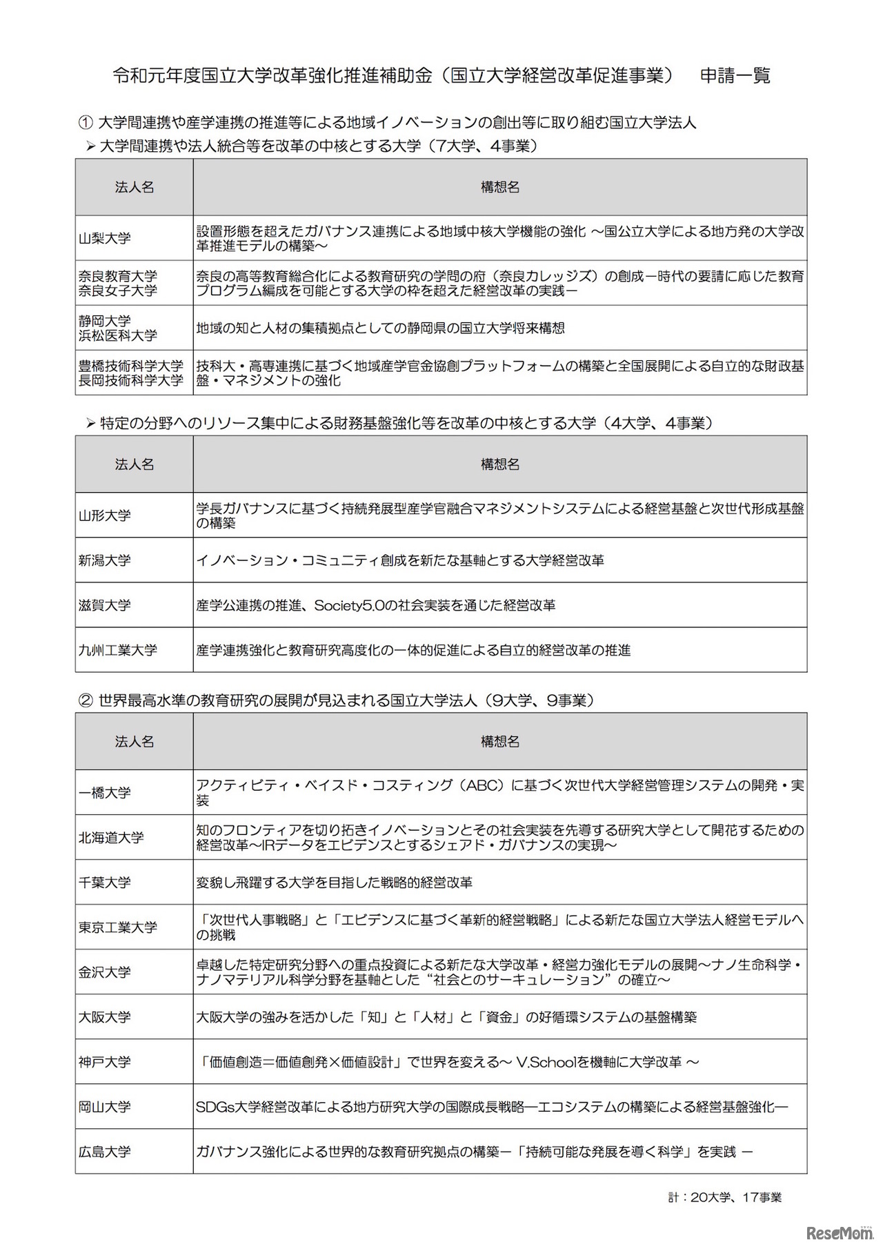
 文部科学省は2019年8月5日、2019年度国立大学改革強化推進補助金(国立大学経営改革促進事業)の申請状況を公表した。一橋大学や北海道大学、大阪大学など20大学が17件の事業を申請している。

教育業界ニュース 文部科学省
2019年度国立大学改革強化推進補助金(国立大学経営改革促進事業)申請一覧
画像出典:文部科学省 2019年度国立大学改革強化推進補助金(国立大学経営改革促進事業)申請一覧

編集部おすすめの記事

特集

page top