advertisement
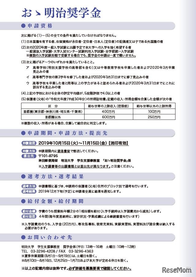
明治大学は、入学前予約型給費奨学金「おゝ明治奨学金」を2020年度に新設する。採用候補者数は1,000人以内。申請期間は2019年10月15日から11月15日。採用候補者が一般入学試験に合格すると、4年間(継続審査あり)にわたって授業料年額2分の1相当額が給付される。
日本学生支援機構(JASSO)は2025年12月9日、青森県東方沖を…
志望校選びの指標にもなる大学合格実績。この記事では、中高…
文部科学省は2021年3月31日、2020年度(令和2年度)国公私立…
河合塾本郷校は2026年1月10日と11日、東大志望者限定のイベン…
秋田県教育委員会は2025年12月11日、2026年度(令和8年度)秋…