advertisement
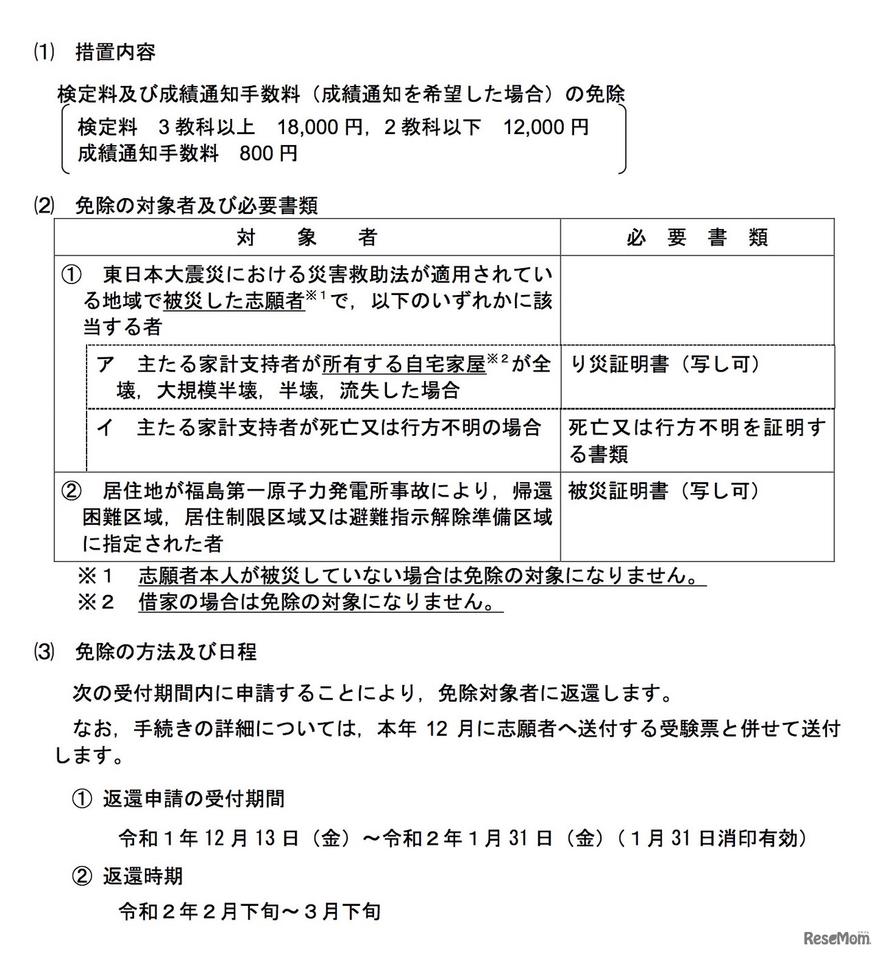
大学入試センターは2019年11月6日、東日本大震災に伴う2020年度(令和2年度)大学入試センター試験に関する措置について、Webサイトに掲載した。前年度と同様、検定料および成績通知手数料を免除する。返還申請の受付期間は、2019年12月13日から2020年1月31日まで。
文部科学省は、2020年度(令和2年度)大学入試の選抜区分ごと…
早稲田大学が運営する早稲田大学歴史館は、2026年3月16日に常…
Gakkenは、2026年3月4日から3月18日までの期間限定で、防災学…
文部科学省は2021年3月31日、2020年度(令和2年度)国公私立…
聖心女子大学は2026年4月1日、2027年度(令和9年度)入試から…
旺文社教育情報センターは2026年2月27日、ビジュアルデータ分…
日本天文学オリンピック委員会は2026年3月14日、第5回日本天…
Language