advertisement
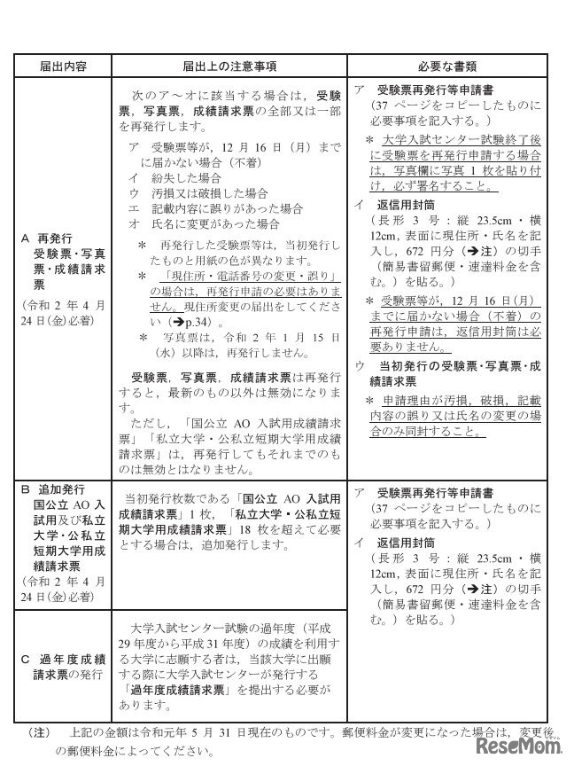
大学入試センターは、出願を受理した志願者へ大学入試センター試験の受験票送付を行っている。学校を経由して出願した受験生は在学している学校から配布され、個人出願した受験生は本人に直接送付される。12月16日までに届かない場合は、大学入試センターへ連絡すること。
文部科学省は、2020年度(令和2年度)大学入試の選抜区分ごと…
文部科学省は2021年3月31日、2020年度(令和2年度)国公私立…
韓国ソウルの芸能名門校「ハンリム芸能芸術高等学校」が、202…
2026年度(令和8年度)大学入学共通テスト(旧センター試験、…
河合塾は2026年2月から4月にかけて、新高1生とその保護者を対…
クラーク記念国際高等学校は2026年1月15日、米国ハワイ州ハワ…