advertisement
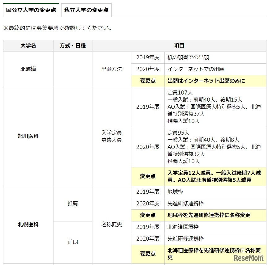
SAPIX YOZEMI GROUPが運営する、医学部合格を目指す受験生のための総合情報サイト「医学部研究室」は2019年12月16日、2020年度大学入試における医学部医学科の変更点を一覧表にまとめて公開した。岩手医科大学や日本大学などで入学定員を増員する。
旺文社の入試情報サイト「大学受験パスナビ」では、全国732大…
文部科学省は2021年3月31日、2020年度(令和2年度)国公私立…
千葉大学は2026年9月26日、「第20回高校生理科研究発表会」を…
大学通信は2026年3月より順次、大学合格者の高校別ランキング…
「中学受験の塾選び」をテーマに、大手4塾に加え、生徒数を伸…
埼玉県教育委員会は2026年4月21日、2026年度(令和8年度)埼…
Language