advertisement

インターンシップ実施状況…公立中97.7%、公立高84.9% 2枚目の写真・画像

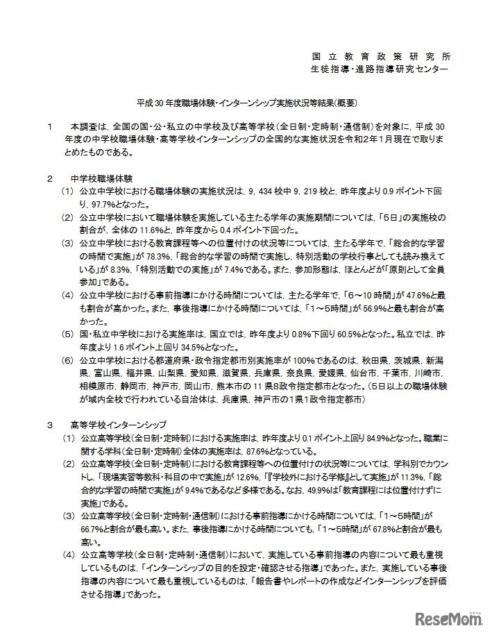
 国立教育政策研究所は2020年2月26日、2018年度(平成30年度)における職場体験・インターンシップ実施状況等について公表した。公立中学校の職場体験の実施状況は、前年度の実施率より0.9ポイント下回り97.7%、公立高等学校は0.1ポイント上回り84.9%だった。

教育・受験 中学生
平成30年度職場体験・インターンシップ実施状況等結果概要(一部)
画像出典:国立教育政策研究所 平成30年度職場体験・インターンシップ実施状況等結果概要(一部)

編集部おすすめの記事

特集

page top