advertisement

【中学受験】秋田県立中、英語の出題は2022年度から 2枚目の写真・画像

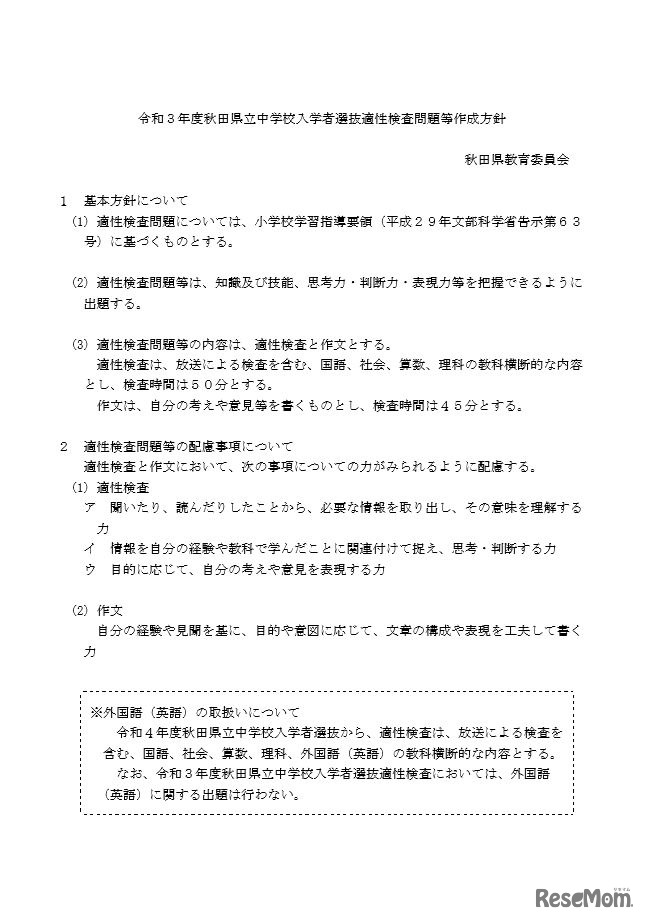
 秋田県教育委員会は2020年4月10日、2021年度(令和3年度)秋田県立中学校入学者選抜における適性問題等作成方針を公表した。外国語(英語)は、2021年度の適性検査では出題しないが、2022年度(令和4年度)からは外国語(英語)を含めた5教科横断的な内容とする。

教育・受験 小学生
2021年度秋田県立中学校入学者選抜適性検査問題等作成方針
画像出典:秋田県教育委員会 2021年度秋田県立中学校入学者選抜適性検査問題等作成方針

編集部おすすめの記事

特集

page top