advertisement
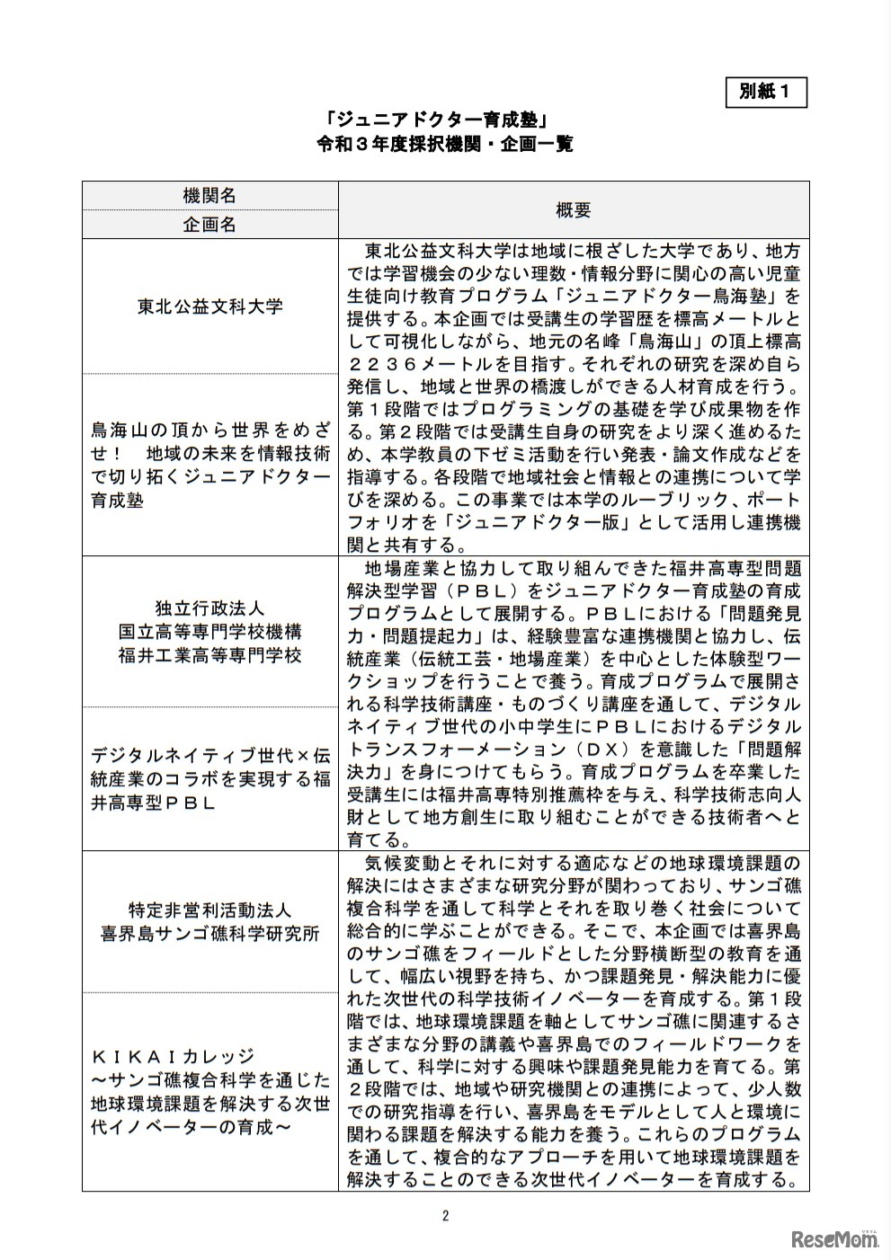
科学技術振興機構(JST)は2021年5月19日、「ジュニアドクター育成塾」における2021年度採択機関を発表。東北公益文科大学、国立高等専門学校機構福井工業高等専門学校、喜界島サンゴ礁科学研究所の3件の取組みが採択された。
厚生労働省は2026年3月31日、2025年度(令和7年度)「第49回救…
ソニーグループは、理工系女子学生を対象とした返済不要の給…
国際生物学オリンピック日本委員会は、2026年7月12日から19日…
Z会は2026年3月25日、Webサイト「Z会受験情報ナビ」において…
森ビルが運営する六本木ヒルズ展望台 東京シティビューは、人…
代々木ゼミナールは2026年4月4日、2026年度の私立大学一般入…
文部科学省は2026年4月9日、不登校の状態にある児童生徒の出…
Language