advertisement
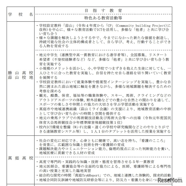
岡山県教育委員会は2022年3月18日、2023年度岡山県立高等学校入学者選抜の全国募集実施校を発表した。2023年度は笠岡商業高校や井原高校、和気閑谷高校等9校で、全国から生徒を募集する。
2024年3月7日(木)、2024年度(令和6年度)京都府公立高等学…
岡山県教育委員会は2026年3月18日、2026年度(令和8年度)岡…
岡山県教育委員会は2026年4月11日、笠岡地域における県立高校…
福岡県私学協会は2026年5月22日、2027年度(令和9年度)福岡…
大分県教育委員会は2026年5月26日、2026年度(令和8年度)大…
東京医科大学病院消化器内科は2026年8月16日、中学2年生~高…
2026年4月29日、ジーニアス、エルカミノ、早稲田アカデミーが…
Language