advertisement
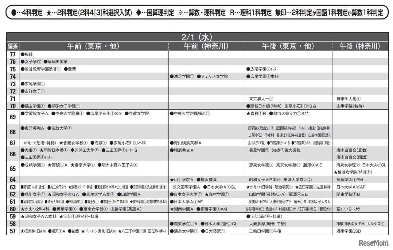
首都圏模試センターは2022年9月22日、「2023年中学入試予想偏差値一覧」10月版を公表した。合格率80%の偏差値を男女・日程別に掲載。男子は開成や聖光学院、筑波大附駒場が78、女子は渋谷教育学園幕張や桜蔭、渋谷教育学園渋谷、慶應義塾中等部が77。
関西・難関中に合格者を多数輩出する浜学園の合格速報・第1弾…
コアネット教育総合研究所は2026年2月13日、首都圏中学入試の…
東京・神奈川の中学入試が2026年2月1日に解禁日を迎えた。2月…
サンシャイン60展望台 てんぼうパーク(東京・池袋)は2026年…
河合塾学園は2026年3月8日、ドルトンX学園高等学校の開校特別…
栄光ゼミナールは、2026年春の中学受験・高校受験を総括する…
福岡県私学協会は2026年2月12日、2026年度(令和8年度)の補…
香川県教育委員会は、2026年度(令和8年度)香川県公立高校一…
洗足こども短期大学は2026年2月18日、2027年度(令和9年度)…
Language