advertisement
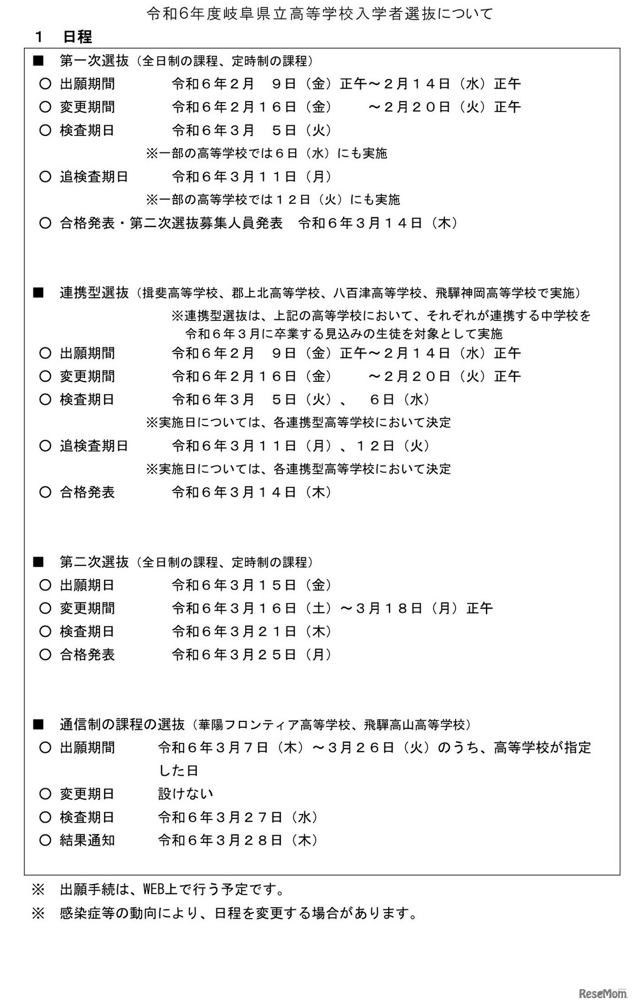
岐阜県教育委員会は2023年4月21日、2024年度(令和6年度)岐阜県立高等学校入学者選抜の日程と概要を発表した。第1次選抜の検査日は2024年3月5日、一部の高校は3月6日にも実施する。出願手続きはWeb出願で行う予定。
日本私立学校振興・共済事業団は、2024年度の私立高等学校入…
岐阜放送(ぎふチャン)は2026年3月4日の午後7時より、同日に…
リセマムではお子さまの進路や学びについて、専門家や先輩保…
文部科学省は2026年4月13日から19日の期間、「第67回科学技術…
大学通信は2026年3月、大学合格者の高校別ランキングを公表し…
旺文社教育情報センターは2026年4月8日、全国の大学を対象に…
Language