advertisement
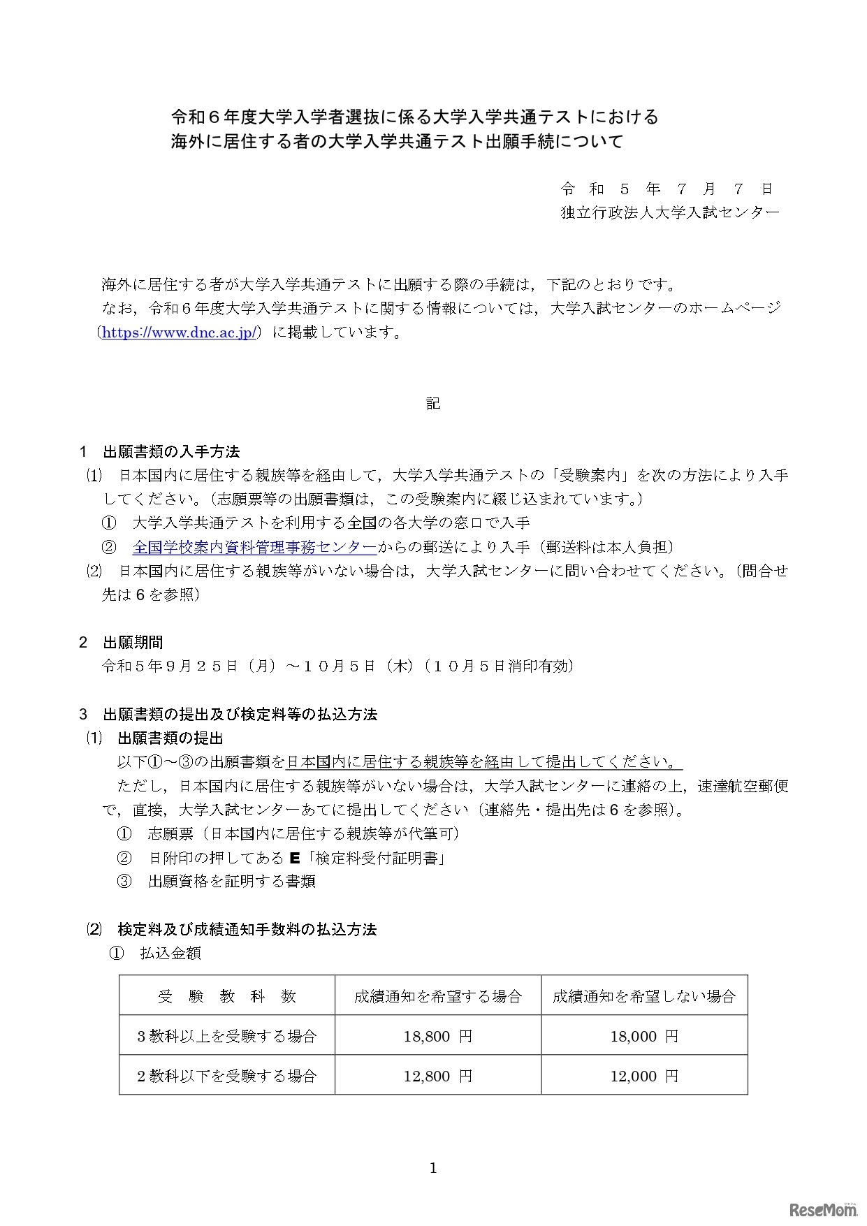
大学入試センターは2023年7月7日、2024年度(令和6年度)大学入学者選抜に係る大学入学共通テストにおける海外に居住する者の大学入学共通テスト出願手続について、詳細を公表した。出願期間は9月25日から10月5日、当日消印有効。
2024年度大学入試の入試結果を振り返り、国立地方難関大学の…
旺文社教育情報センターは2026年2月27日、ビジュアルデータ分…
成田国際空港は2026年3月19日から4月19日まで、ANYCOLORが運…
医学部入試で多くの受験生が対策に悩む小論文。文章力に加え…
朝日新聞出版は2026年3月12日、東大・京大・難関国立大合格者…
英国私立学校協会(ISC)が発行した年間レポートによると、日…
神奈川県教育委員会は2026年2月25日、2026年(令和8年)4月1…
私立小学校21校が参加する「私立小学校フェスタ2026 in 二子…
Language