advertisement
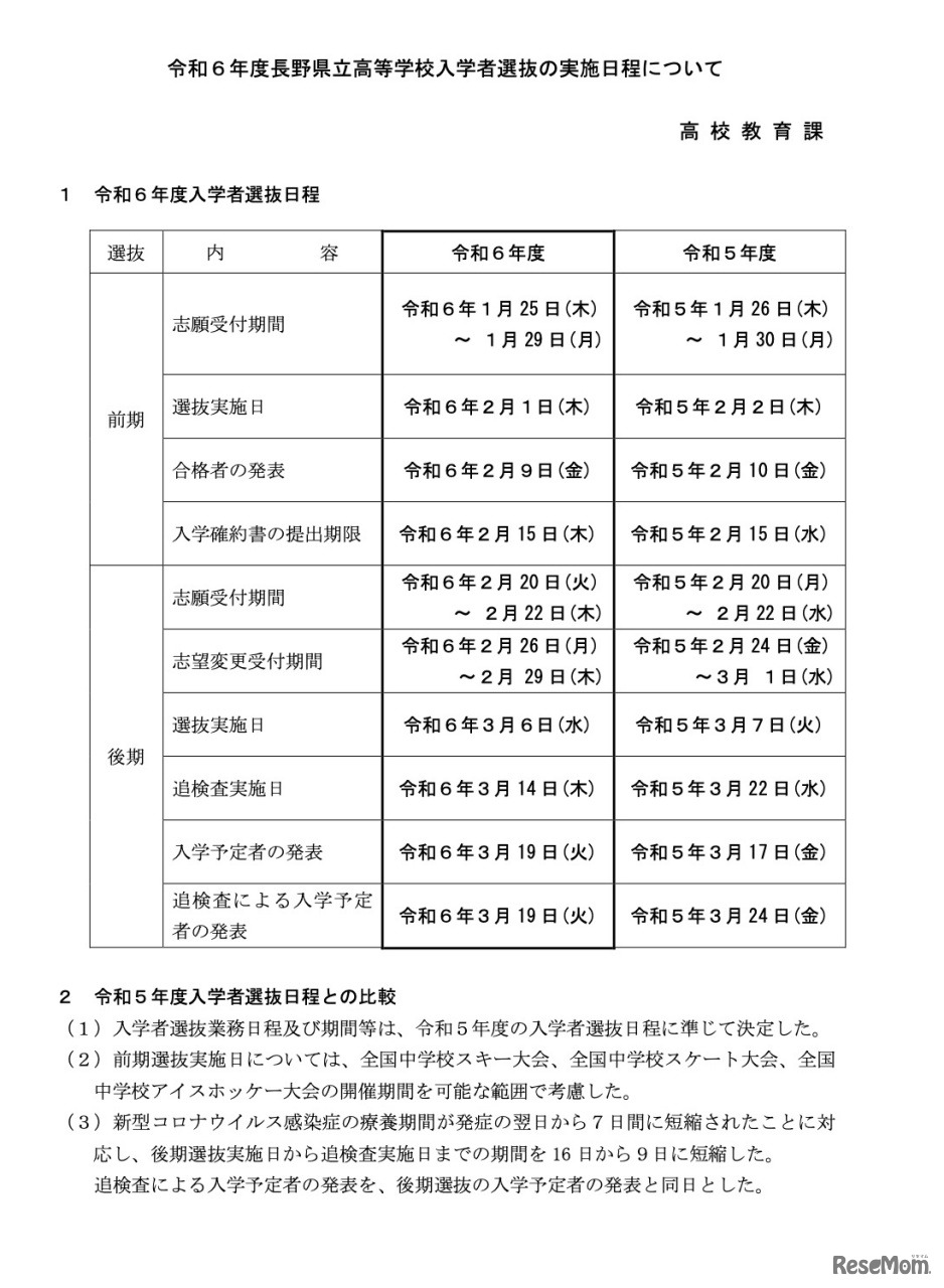
長野県教育委員会は、2024年度(令和6年度)県立高等学校入学者選抜要綱をWebサイトに掲載した。前期選抜(自己推薦型)は62校が実施、検査日は2024年2月1日。後期選抜(一般)は全78校が実施、学力検査などは3月6日に行われる。
長野県教育委員会は2025年11月18日、2026年度(令和8年度)公…
日本私立学校振興・共済事業団は、2024年度の私立高等学校入…
愛知県教育委員会は2025年12月19日、2025年度第2回「中学校等…
2025年の小学校入試は大きな転換期を迎えた。小学校受験にお…
11・12月に実施された茨城県・栃木県・千葉県(推薦)の中学…
学研ホールディングスの調査・研究機関である学研教育総合研…
名古屋商科大学は2026年度入学者選抜において、「一般入試前…
高校生の学習や生活習慣、大学受験の話題等、リセマムが選ぶ2…