advertisement
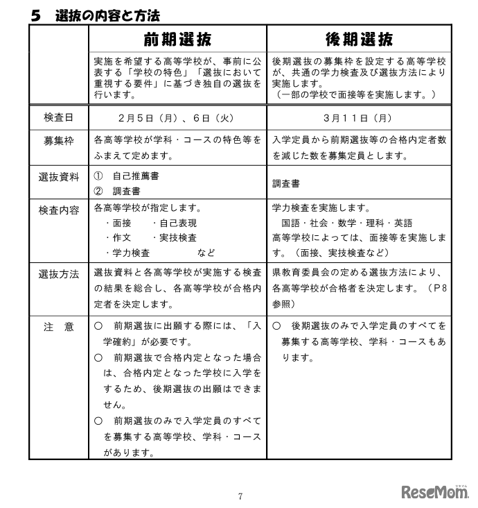
三重県教育委員会は2023年10月24日、2024年度入試の受験者に向けて、2023年度版の県立高等学校案内「未来への扉をひらく」をWebサイトで公表した。選抜の日程や内容、県立高校の授業料や奨学金制度などについて、わかりやすくまとめている。
日本私立学校振興・共済事業団は、2024年度の私立高等学校入…
三重県教育委員会は2025年10月8日、2026年度(令和8年度)三…
伊勢シーパラダイスは2025年11月22日、未就学児と一緒に来館…
個別指導学院フリーステップは、2026年1月および2月に、全国…
北海道教育委員会は2025年12月5日、2026年度(令和8年度)公…
千葉県教育委員会は2025年12月6日、2026年度(令和8年度)県…