advertisement

【大学入学共通テスト2024】受験票…12/14までに届かない場合は再発行申請を 3枚目の写真・画像

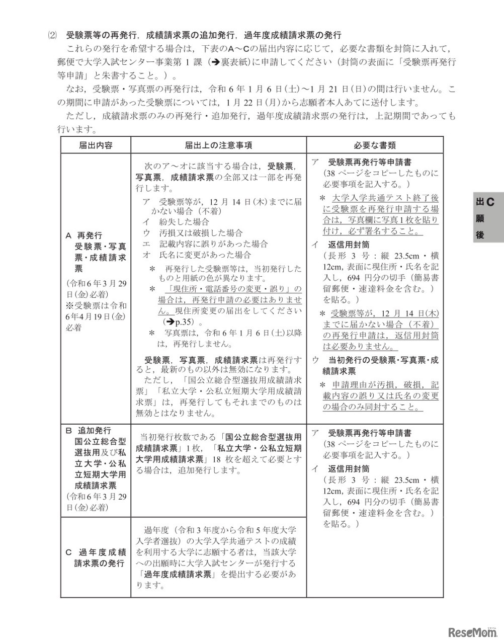
 大学入試センターは、出願を受理した志願者に大学入学共通テストの受験票を送付しており、2023年12月14日までに届かない場合は、15日以降速やかに再発行申請をするよう呼びかけている。学校を経由して出願した志願者には学校から配布され、個人出願した志願者には本人に直接送付される。

教育・受験 高校生
受験票等の再発行、成績請求票の追加発行、過年度成績請求票の発行
画像出典:大学入試センター 受験票等の再発行、成績請求票の追加発行、過年度成績請求票の発行

編集部おすすめの記事

特集

page top