advertisement
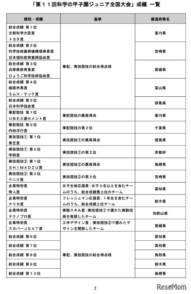
全国の中学生が都道府県を代表して科学の思考力・技能を競う「第11回科学の甲子園ジュニア全国大会」が兵庫県姫路市にて2023年12月8日から10日に開催され、県立高松北中など3校による香川県代表チームの優勝が決定した。
青山学院大学が2027年4月、都心の一等地にある青山キャンパス…
2026年3月6日(金)、2026年度(令和8年度)京都府公立高等学…
数学オリンピック財団は2026年2月20日、第36回日本数学オリン…
batonが運営するQuizKnockは、2026年10月2日に迎える10周年に…
東京都教育委員会は2026年3月9日、2026年度(令和8年度)東京…
東進ハイスクール・東進衛星予備校などを運営するナガセは202…
Language