advertisement
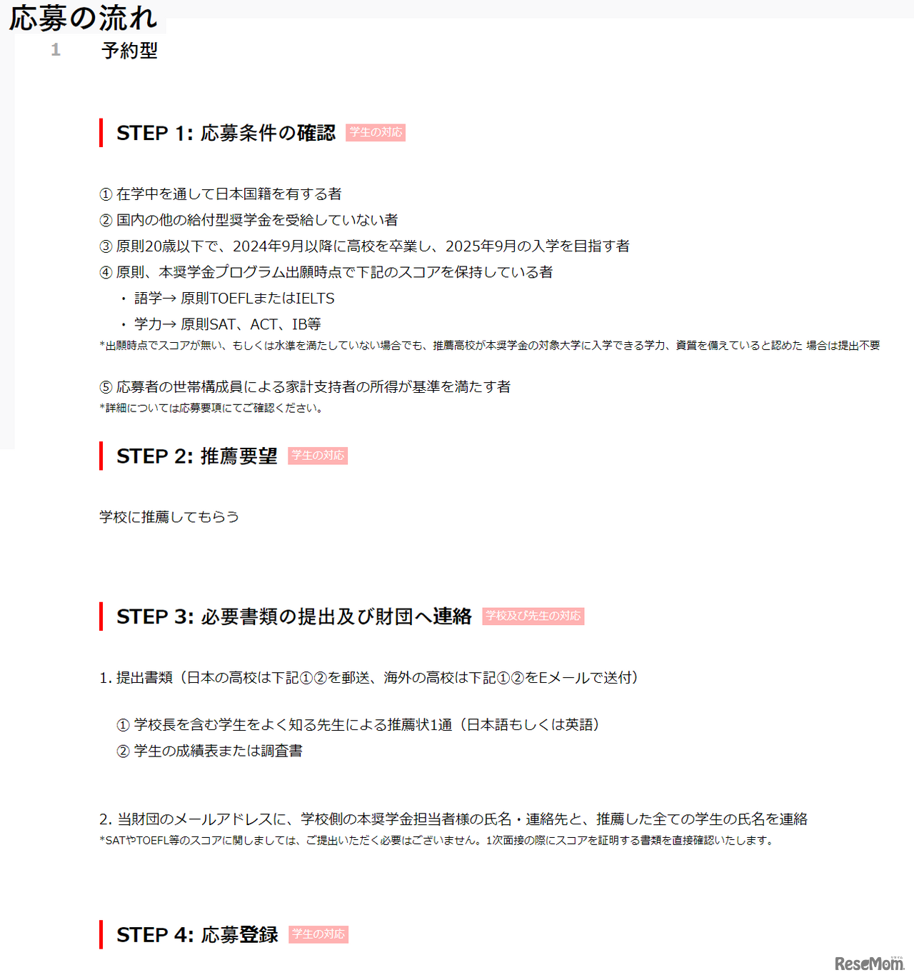
柳井正財団は2024年5月9日、第9期「公募制海外大学奨学金(予約型)」の応募要項を公開し、推薦書類の受付を開始した。米国・英国の大学に進学する学生に返済不要の奨学金を支給する。募集人数は年間20名程度。
リセマム編集長・加藤紀子による連載「編集長が今、会いたい…
南種子町(鹿児島県)は、2026年8月1日より2027年度南種子町…
オーストラリア大使館商務部は2026年5月23日、東京・赤坂イン…
東京都立大学は、文理の枠にとらわれない新たな学びを英語で…
東洋大学は2026年4月2日、2025年度と2026年度の大学入学共通…
岩手大学は、2027年度(令和9年度)入学者選抜から教育学部に…
日本財団は2026年2月、「国や社会に対する意識」をテーマに78…
重田教育財団は2026年5月1日、海外の大学・大学院への入学が…
日本海老協会は2026年5月15日、全国の教育機関を対象とした食…
ECCは、東京都千代田区にECC初となる「ECC International Pre…
東京・神奈川の私立女子中学31校が一堂に会する「私立女子中…
オンライン読書教育サービス「ヨンデミー」は、子供の読書の…
Language