advertisement
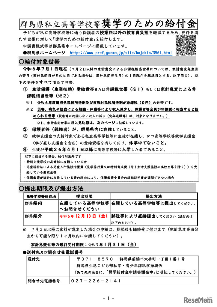
群馬県は2024年11月19日、高校生等を対象とした「修学支援制度」について各制度の内容・スケジュールなどを取りまとめ公開した。返済不要の「奨学のための給付金」など、さまざまな制度を設けている。
群馬県教育委員会は2026年5月1日、2027年度(令和9年度)群馬…
オーストラリア大使館商務部は2026年5月23日、東京・赤坂イン…
日本海老協会は2026年5月15日、全国の教育機関を対象とした食…
子供が読書にハマるオンライン習い事「ヨンデミー」を運営す…
経済格差が深刻な国ほど、子供の肥満率が高く、学力が低い傾…
千葉県は2026年5月11日、2025年度青少年ネット被害防止対策事…
塾選びサービス「塾選」を運営するDeltaXは2026年3月、大学生…
大東建託は2026年5月13日、首都圏居住者を対象とした「いい部…
東京・神奈川の私立女子中学31校が一堂に会する「私立女子中…
オンライン読書教育サービス「ヨンデミー」は、子供の読書の…
Language