advertisement
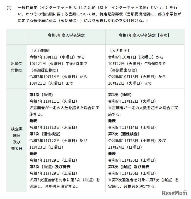
東京都教育委員会は2025年5月22日、2026年度(令和8年度)東京都立立川国際中等教育学校附属小学校の募集人員と入学者決定に関する実施要綱・同細目を公表した。募集人員は2学級70人。願書受付期間は、一般枠募集が10月1日から21日、海外帰国・在京外国人児童枠が10月13日と14日。
2025年の小学校入試は大きな転換期を迎えた。小学校受験にお…
伸芽会は2026年1月25日、幼稚園受験または小学校受験を考える…
「駿台・ベネッセ データネット」は2026年1月19日、大学入学…
入試日が迫る1月中旬、各地の中学校でさまざまなイベントが開…
京都府と京都市の両教育委員会は、2026年1月17日に実施した20…
2026年3月20日、青山学院中等部(東京都渋谷区)にて、全国か…
岡山県教育委員会は2026年1月9日、2027(令和9)年度県立中学…
東京都立中央図書館は2026年3月6日から6月3日まで、ペンギン…
厚生労働省は2026年1月16日、2026年第2週(2026年1月5日~11…
兵庫県教育委員会は2026年1月8日、2027年度(令和9年度)の兵…
日本郵便は2026年1月19日、2026年(令和8年)用お年玉付き年…