advertisement
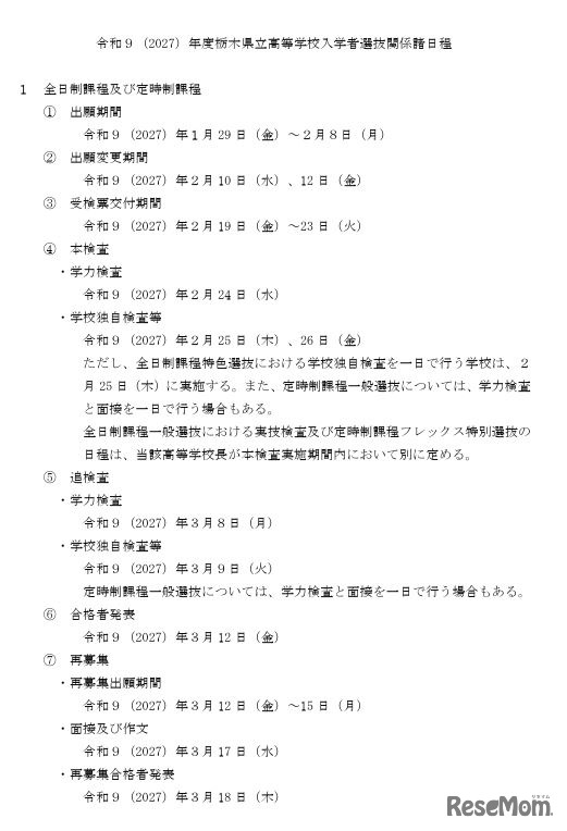
栃木県教育委員会は2025年6月13日、2027年度(令和9年度)栃木県立高等学校入学者選抜の方針や日程を発表した。特色選抜で学力検査を実施し、募集定員の割合を50%に引き上げる。出願には、インターネット出願を導入する。
栃木県立高等学校の一般選抜が2026年3月5日に行われる。とち…
大阪府教育委員会は2026年3月7日、2026年度(令和8年度)大阪…
神奈川県は、2026年3月3日以降も募集を受け付ける県内の私立…
東京女子大学は2026年2月24日、2027年度の入学試験より、現代…
神奈川県教育委員会は2026年3月6日、2026年度(令和8年度)神…
Language