advertisement
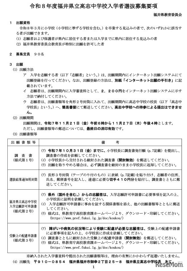
福井県教育委員会は2025年9月1日、2026年度(令和8年度)福井県立高志中学校入学者選抜募集要項およびインターネット出願の手引きなどを公開した。解説動画も視聴できる。なお、インターネット出願サイトは、11月21日午前6時からアクセス可能となる。
コアネット教育総合研究所は2026年2月13日、首都圏中学入試の…
東京都は2026年2月17日、2025年度(令和7年度)第3学期末に実…
神奈川南部の私立中学を中心に22校が参加する「春のかながわ…
福井県教育委員会は2026年2月16日、2026年度(令和8年度)福…
大分県教育委員会は2026年2月27日、令和8年度(2026年度)大…
京都先端科学大学附属中学校高等学校は、2026年4月1日付で札…
Language