advertisement
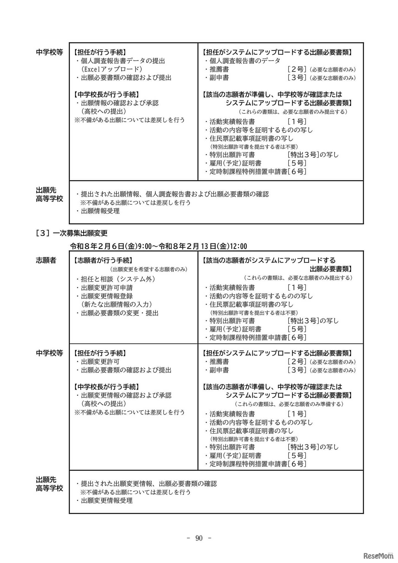
滋賀県教育委員会は2025年10月29日、公立高校入試の実施要領をまとめたフローチャートと、出願時等に提出する活動実績報告書、個人調査報告書等の諸用紙などをWebサイトに掲載した。必要に応じてダウンロードして使用することができる。
滋賀県教育委員会は2026年3月18日、2026年度(令和8年度)滋…
山口県教育委員会は2026年4月27日、2026年度(令和8年度)山…
ニフティは2026年4月23日、同社が運営する子供向けサイト「ニ…
オーストラリア大使館商務部は2026年5月23日、東京・赤坂イン…
「国立大学だけの進学説明会」が2026年6月7日と11日、オンラ…
私立中学・高等学校の受験生を対象とした合同進学イベント「…
秋田県教育委員会は、大学生らを対象とした「2026年度(令和8…
Language