advertisement

【高校受験2026】山梨県公立高、新方式「POSレジ収納」での納付開始 2枚目の写真・画像

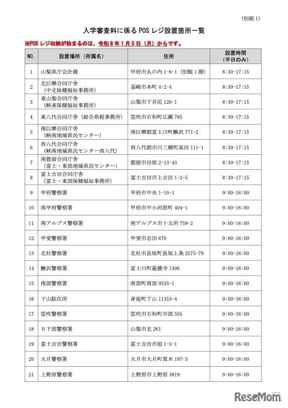
 山梨県教育委員会は、2026年1月5日から開始となった2026年度山梨県立高等学校入学者選抜における新たな入学審査料の納付方法について、Webサイトに掲載している。新たな納付方法である「POSレジ収納」の概要や具体的な手順、POSレジ設置場所などの情報をまとめている。

教育・受験 中学生
入学審査料に係るPOSレジ設置場所一覧
画像出典:山梨県教育委員会 入学審査料に係るPOSレジ設置場所一覧

編集部おすすめの記事

特集

page top