advertisement
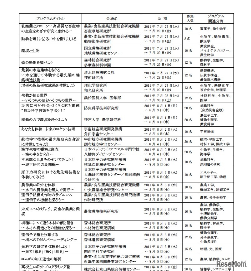
科学技術振興機構は5月18日、夏休み中に開催される高校生のための先進的科学技術体験合宿プログラム「サマーサイエンスキャンプ2011」参加者の募集を開始した。
HLABは2026年8月、全国の高校生を対象とした1週間の合宿型教…
岐阜県各務原市にある世界淡水魚園水族館「アクア・トト ぎふ…
札幌市が参画するSapporo Game Camp実行委員会は、道内最大級…
京都先端科学大学は2026年5月21日、高大連携協定を締結してい…
山田進太郎D&I財団は2026年5月21日より、中高生女子を対…
琵琶湖博物館は2026年7月25日から27日の3日間、高校生を対象…
青森県教育委員会は2026年5月21日、県立高校における全国募集…
国立大学協会九州支部は、九州地区の国立大学10校が参加する…
神奈川県内のすべての公立高校が出展する「全公立展」が2026…
東京都と東京都歴史文化財団は2026年5月18日、子供向け芸術文…
Language