advertisement
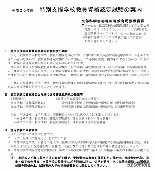
文部科学省は4月30日、平成25年度に実施する教員資格認定試験の案内を公表した。幼稚園と小学校、特別支援学校の教員資格認定試験について掲載されている。出願期間は5月31日~6月14日。
厚生労働省が2026年3月24日に発表した第109回助産師国家試験…
公立小学校の学校給食費が2026年4月から、実質無償化される。…
浦和学院高等学校などを設置する明星学園は2026年4月1日、法…
2027年夏に開催される国際大会の日本代表選考を兼ねた「化学…
高校の授業料無償化を拡充する改正法が2026年3月31日、参院本…
東洋大学は2026年4月2日、2025年度と2026年度の大学入学共通…
東京都保健医療局は、予防接種に関する情報を提供するポータ…
Language