advertisement
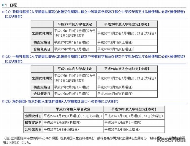
東京都教育委員会は6月12日、平成27(2015)年度東京都立中等教育学校および東京都立中学校入学者決定について、日程と応募資格、検査方法などを発表した。一般募集の検査は平成27年2月3日(火)、合格発表は2月9日(月)に行う。
2014年から2015年にかけて話題になった「サンデーショック」…
広島県教育委員会は2026年1月7日、2026年度(令和8年度)併設…
東京私立中学高等学校協会は2026年1月8日、「受験生の皆さま…
厚生労働省は2026年1月13日、2026年第1週(2025年12月29日~2…
クリエイターズクランは、運営するIT・プログラミング教育の…
山梨県教育委員会は、2026年1月5日から開始となった2026年度…
ライフイズテックは、中高生向けAI・IT・プログラミングキャ…
中学受験塾「シグマTECH」は2025年9月12日、「中学受験の始め…