advertisement
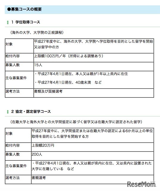
埼玉県では、海外留学を目指す若者を対象の「埼玉発世界行き」奨学生の募集を4月20日から開始している。県内の大学生や高校生対象のコースに加え、今年度からは新たに理系学生を対象とした短期留学コースの奨学生も募集する。
AFS日本協会は2026年3月16日より、2027年度(第74期)のAFS年…
東京都主税局は2026年2月5日、中高生向け租税教育用デジタル…
河合塾は2026年2月25日から始まる国公立大一般選抜の志願動向…
テレビ埼玉(テレ玉/地デジ3ch)は2026年2月26日午後7時より…
文教大学は2026年2月19日、2026年度A日程入試における出題ミ…
こども家庭庁は2月6日、霞が関プラザホールにて「こどものま…
香川県教育委員会は、2026年度(令和8年度)香川県公立高校一…
Language