advertisement
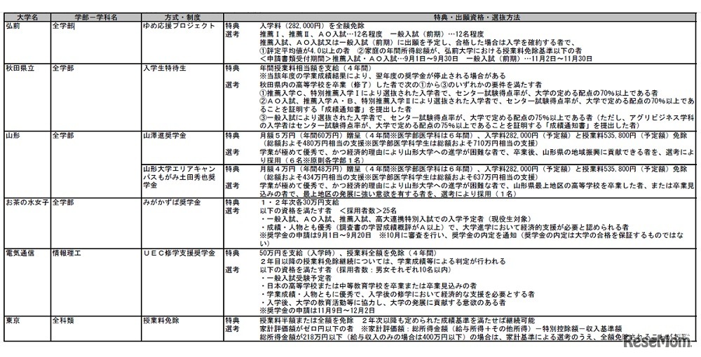
河合塾が運営する大学入試情報サイトKei-Netは、2016年度大学入試情報として掲載している「給費生・特待生・奨学生入試を実施している大学」を1月26日に更新した。大学名や学部のほか、特典の内容や出願資格、選抜方法がまとめられている。
日本学生支援機構(JASSO)は2025年12月9日、青森県東方沖を…
聖マリアンナ医科大学は2020年12月10日、2015年度(平成27年…
河合塾本郷校は2026年1月10日と11日、東大志望者限定のイベン…
東京都生活文化局と東京ウィメンズプラザは2026年3月7日、「…
秋田県教育委員会は2025年12月11日、2026年度(令和8年度)秋…