advertisement
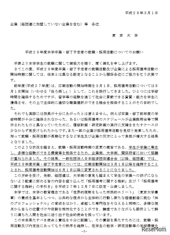
就活スケジュールの変更を受け、東京大学は3月14日、「平成28年度本学卒業・修了予定者の就職・採用活動についてのお願い」と題した文書を3月1日付けで企業宛に作成し、学生の学修環境を損なうことがないよう企業各社に要請したことを明らかにした。
グッドパッチと立命館大学デザイン科学研究所は2026年3月25日…
旺文社教育情報センターは2026年4月8日、全国の大学を対象に…
厚生労働省は2026年3月31日、2025年度(令和7年度)「第49回救…
代々木ゼミナールは2026年4月4日、2026年度の私立大学一般入…
文部科学省は2026年4月9日、不登校の状態にある児童生徒の出…
リセマムではお子さまの進路や学びについて、専門家や先輩保…
Language