advertisement
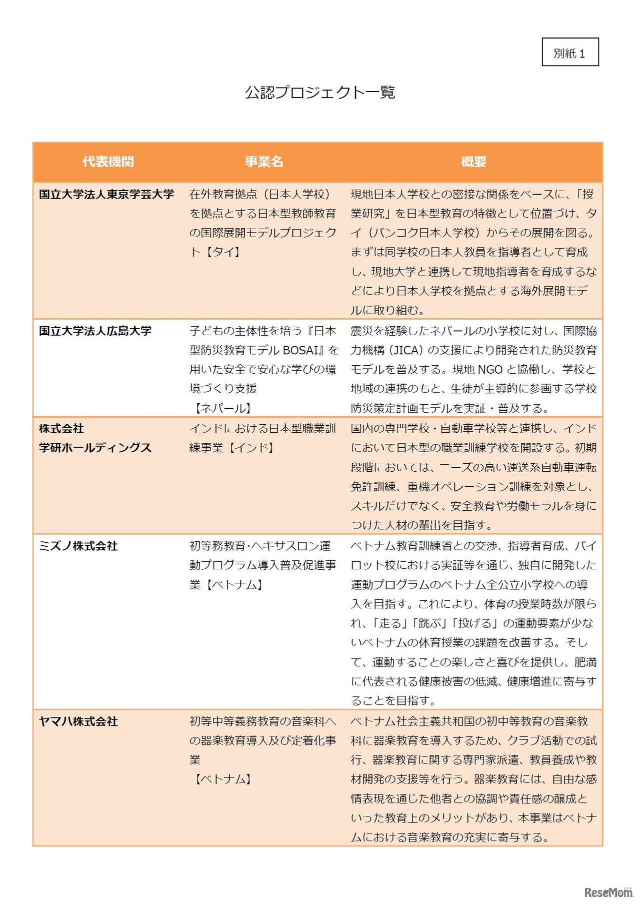
東京学芸大学、広島大学、学研ホールディングス、ミズノ、ヤマハの5者は11月、平成28年度から開始した日本型教育の海外展開官民協働プラットフォーム事業「EDU-Portニッポン」の公認プロジェクトに採択された。
日本OECD共同研究プロジェクト「2040年の日本と教育をデザイ…
東京学芸大学アート・アスレチック教育センターは、「音×レク…
国公立大学2次試験の前期日程が2023年2月25日からスタートす…
Gakkenは、2026年3月4日から3月18日までの期間限定で、防災学…
ヤマハ英語教室は、イード・アワード2025<子供英語教室>未…
サントリーホールは2026年4月5日、「オープンハウス~サント…
batonが運営するQuizKnockは、2026年10月2日に迎える10周年に…
東京都教育委員会は2026年3月9日、2026年度(令和8年度)東京…
Language