advertisement
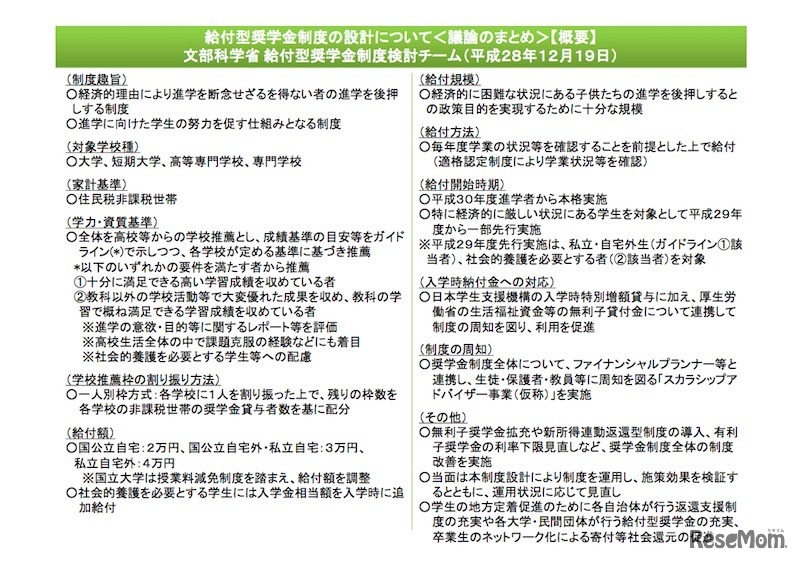
文部科学省は12月19日、給付型奨学金制度の設計について「議論のまとめ」を公表した。日本学生支援機構が示す成績基準の目安などをガイドラインとし、国公立・自宅生は2万円、国公立・自宅外生と私立・自宅生は3万円、私立・自宅外生は4万円を給付する。
TOASTは、2026年3月7日午前10時から午前11時30分まで、柳井正…
全国大学生活協同組合連合会は2026年2月24日、「第61回学生生…
駿台予備学校は、2026年2月26日より順次公開している2026年度…
北海道大学は2026年3月4日、2月25日に実施した2026年度(令和…
Gakkenは、2026年3月4日から3月18日までの期間限定で、防災学…
JSコーポレーションが、全国の高校生を対象にした「大学人気…
セキュリティ・キャンプ協議会は、情報処理推進機構(IPA)お…
瀬戸内サニーが主催する「瀬戸内サニー学生留学応援プロジェ…
国際ビジネスコミュニケーション協会(IIBC)は2026年2月26日…
東京都と23区26市1町では、2026年3月9日と10日、特別相談「若…
Language