advertisement
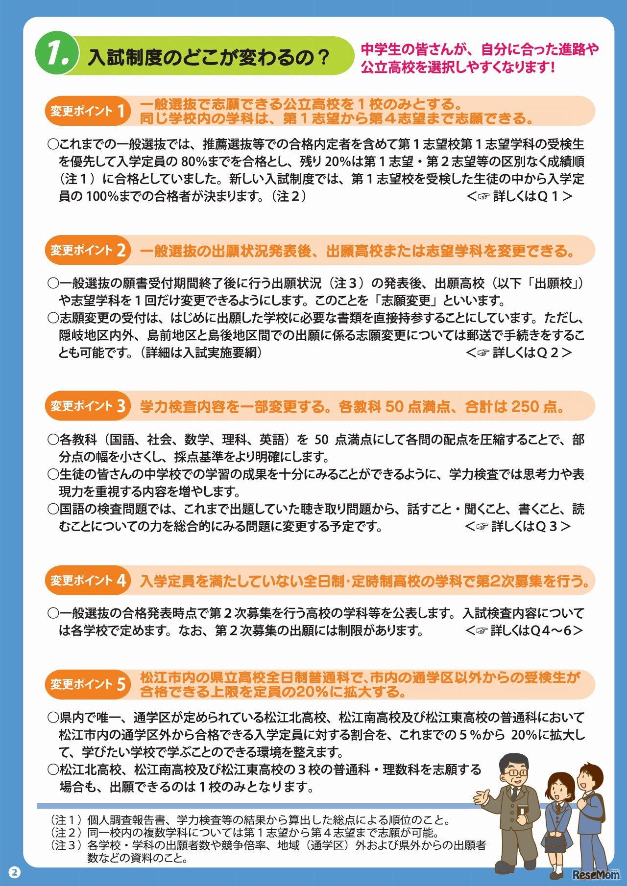
平成29年3月7日、島根県で平成29年度(2017年度)公立高校高等学校入学者選抜の学力検査が実施される。島根県は、平成29年度入試より入学者選抜方式を変更している。受検生が、より自分に合った進路や、公立高校を選択しやすくするための措置だという。
平成29年度(2017年度)新潟県立高等学校一般入学者選抜学力…
瀬戸内サニーが主催する「瀬戸内サニー学生留学応援プロジェ…
気象庁は2026年5月29日から、自治体が発令する警戒レベルと連…
大分県教育委員会は2026年5月22日、2027年度(令和9年度)大…
人事院は2026年5月22日、4月12日に実施した国家公務員採用総…
ワンダーファイは2026年5月25日、中学入試算数アプリ教材「究…
東京都は2026年5月22日、都庁の仕事が体験できる「都庁インタ…
島根県教育委員会は2026年2月18日、2026年度(令和8年度)島…
Language