advertisement
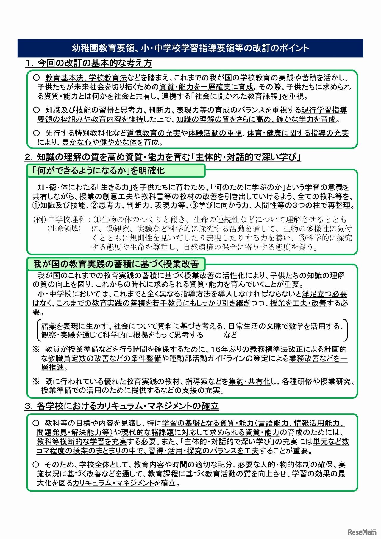
文部科学省は3月31日、「学校教育法施行規則の一部を改正する省令案並びに幼稚園教育要領案,小学校学習指導要領案および中学校学習指導要領案」に対する意見公募手続(パブリック・コメント)の結果について公表した。
文部科学省は2025年12月22日、高校の必修科目「数学I」の内容…
文部科学省は、私立大学等の2025年度(令和7年度)入学者に係…
英国の名門ボーディングスクール18校が来日する留学イベント…
京都府と京都市の両教育委員会は2026年1月21日、2026年度(令…
宮城県教育庁は2026年1月21日、2026年度(令和8年度)宮城県…
千葉商科大学は2025年9月24日、「防災・エネルギーセンター」…