advertisement
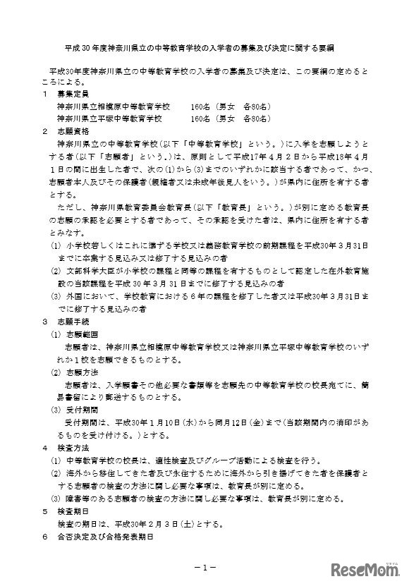
神奈川県教育局は5月1日、2018年(平成30年)度の県立中等教育学校の入学者募集や学力検査の日程などを発表した。志願受付は1月10日~12日、学力検査は2月3日に実施される。
首都圏で4月から6月に行われる、一般も見学できるイベントを…
かながわ生き活き市民基金は2026年3月12日、「市民活動応援フ…
栄光ゼミナールは、2026年春の中学受験・高校受験を総括する…
河合塾学園は2026年3月8日、ドルトンX学園高等学校の開校特別…
コアネット教育総合研究所は2026年2月13日、首都圏中学入試の…
学研教育総合研究所は2026年2月18日、幼児を対象とした生活実…
東京都教育委員会は2026年2月21日、2026年度(令和8年度)東…
Language