advertisement
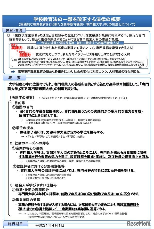
中央教育審議会は、専門職業人の養成を目的とする新たな高等教育機関として「専門職大学」「専門職短期大学」の制度を設けることについて適当であると認め、8月23日付で答申した。
クリエイターズクランは、運営するIT・プログラミング教育の…
ルートインジャパンは、2026年度「ルートイングループ奨学金…
中高一貫校専門の個別指導塾WAYSは、2026年1月16日午後8時よ…
厚生労働省は2026年1月13日、2026年第1週(2025年12月29日~2…
先生の働き方改革を応援するラジオ風YouTube番組「TDXラジオ…
2025年(令和7年)公認会計士試験の最終合格者数は1,636人、…