advertisement
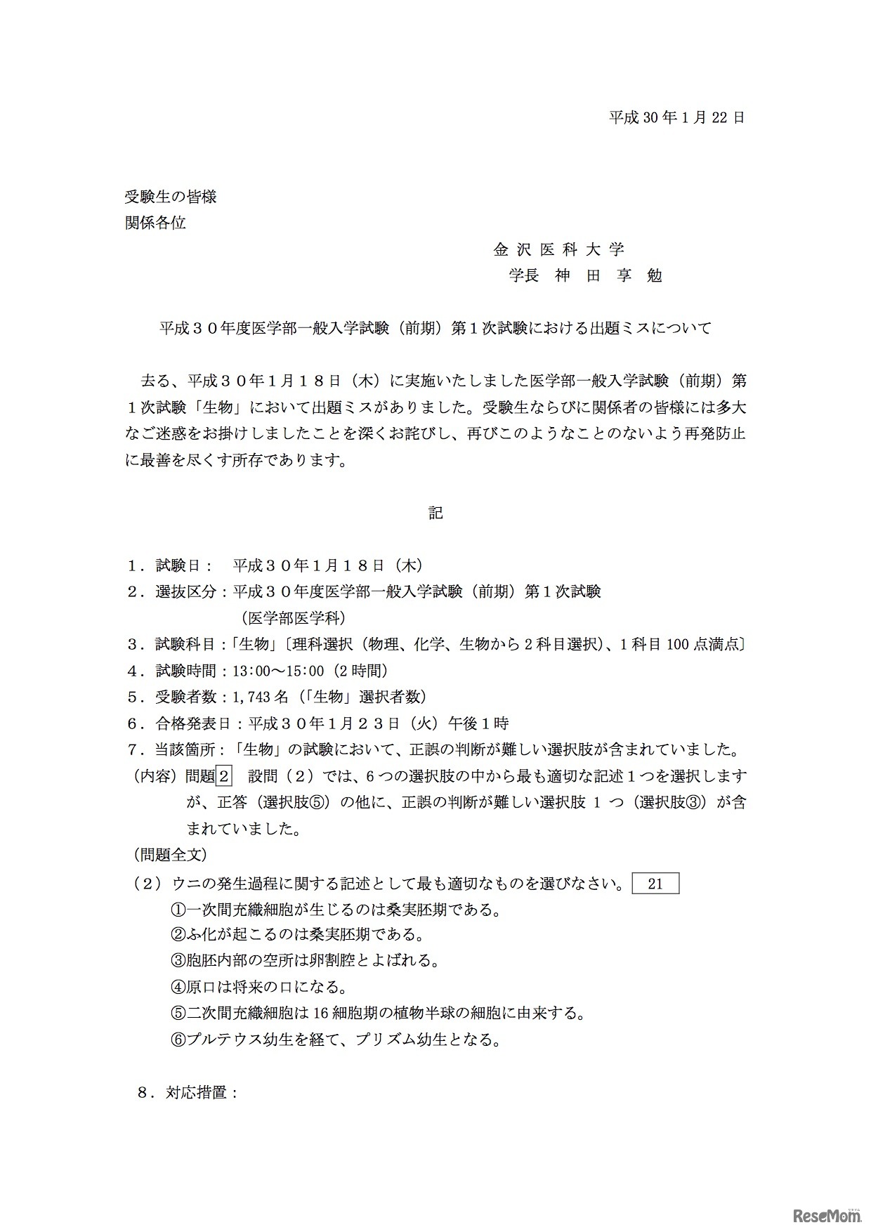
金沢医科大学は2018年1月22日、1月18日に実施した医学部一般入学試験(前期)の第1次試験「生物」において出題ミスがあったと発表した。該当者に加点したうえで採点を行い、当初の予定通り1月23日に第1次試験の合格発表を行った。
聖マリアンナ医科大学は2020年12月10日、2015年度(平成27年…
厚生労働省が2026年3月16日に発表した第120回医師国家試験の…
日本英語検定協会は、2026年度第1回検定から試験当日の本人確…
科学技術週間に合わせて無料公開される「一家に1枚」ポスター…
大学通信は2026年3月16日、東京大学の高校別合格者数ランキン…
Language