advertisement

東京都、グローバル人材育成計画を策定…鍵は「使える英語力」 2枚目の写真・画像

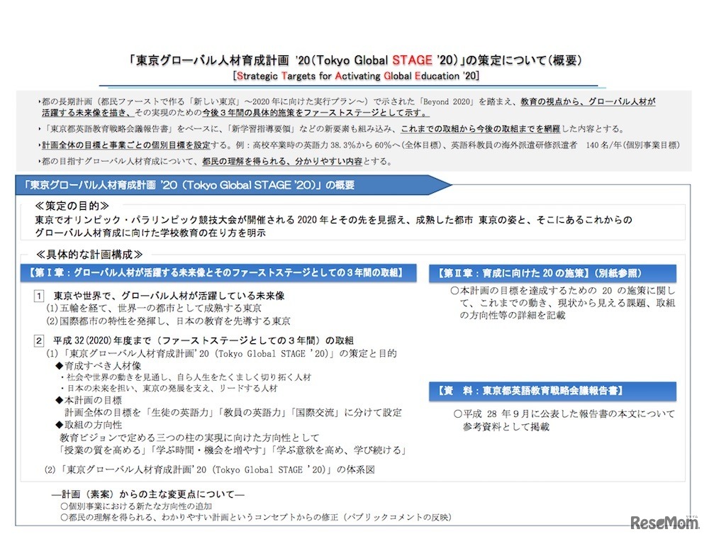
 東京都教育委員会は2018年2月8日、「東京グローバル人材育成計画 '20(Tokyo Global STAGE '20)」を策定し、Webサイトに掲載した。「生徒の英語力」「教員の英語力」「国際交流」という3つの目標を掲げ、20の施策に取り組む。

教育・受験 その他
「東京グローバル人材育成計画 '20」の概要
画像出典:東京都教育委員会 「東京グローバル人材育成計画 '20」の概要

編集部おすすめの記事

特集

page top