advertisement
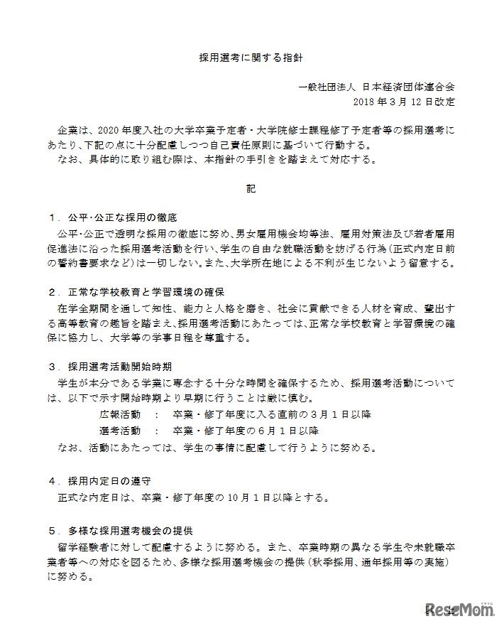
日本経済団体連合会は2018年3月12日、2020年度入社の大学卒業予定者らを対象とした「採用選考に関する指針」を発表した。採用選考活動の開始時期は現状と同じく、広報活動は3月1日以降、選考活動は6月1日以降、正式な内定日は10月1日以降とした。
文部科学省と厚生労働省は2026年1月23日、2025年度大学等卒業…
大学通信は2026年1月16日、「2025年学部系統別実就職率ランキ…
英国の教育専門誌「タイムズ・ハイヤー・エデュケーション(T…
マイナビは2025年12月、2027年卒業予定の学生を対象にしたイ…
ユニセフは2026年1月30日、セーファーインターネットデー(SI…