advertisement
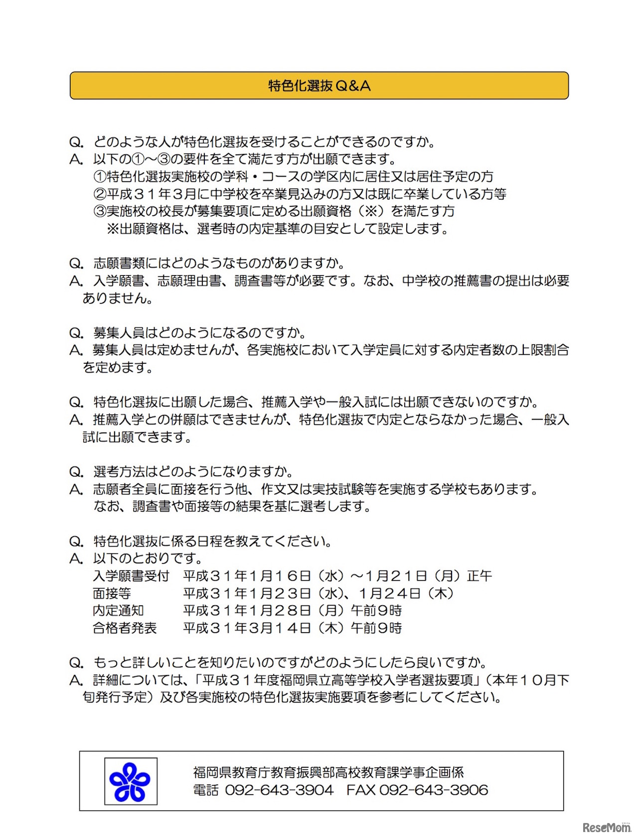
福岡県は2018年7月27日、2019年度(平成31年度)福岡県立高等学校入学者選抜に係る特色化選抜の実施について公表した。2019年度より新たに実施する特色化選抜は、太宰府、田川、早良など10校で実施。面接などの選抜は2019年1月23日および24日、内定通知は1月28日に行う。
「イード・アワード2018 塾 中学生/個別指導の部」でやる気…
河合塾グループの河合塾学園(本部:愛知県名古屋市、理事長…
福岡県春日市は2025年12月1日から、ふるさと納税による寄附金…
NEXERとschola+(スコラプラス)は2025年11月11日から11月25…
LINEヤフーは2025年12月5日、全国SNSカウンセリング協議会、…
ベネッセグループの東京個別指導学院は、「ベネッセ文章表現…
北海道教育委員会は2025年12月5日、2026年度(令和8年度)公…
静岡県静岡市にある私立中高一貫校の常葉大学附属橘高等学校…
福岡県教育委員会は2025年10月17日、2026年度(令和8年度)福…