advertisement
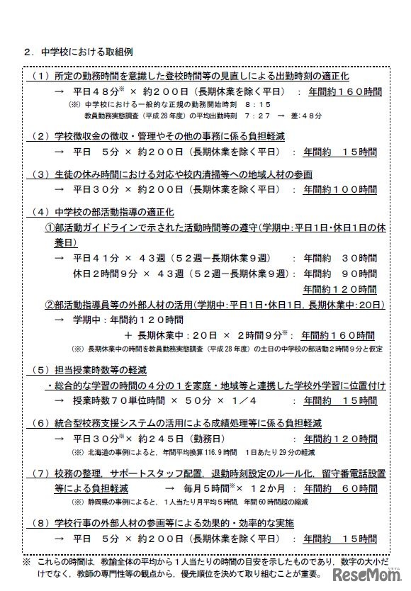
中央教育審議会は2019年1月25日、学校における働き方改革の方策を文部科学省の柴山昌彦大臣に答申した。同日策定したガイドラインでは、教員の残業時間の上限目安を月45時間、年360時間と定め、答申には「上限ガイドラインの実効性を高めることが重要」と明記している。
文部科学省は2026年1月30日、2026年度(令和8年度)国公立大…
駿台・ベネッセデータネットは2026年1月21日、2026年度(令和…
先生の働き方改革を応援するラジオ風YouTube番組「TDXラジオ…
「第7回Minecraftカップ まちづくり部門 全国大会・表彰式」…
第98回選抜高等学校野球大会の選考委員会が2026年1月30日に開…
東京・神奈川の中学入試が2026年2月1日、解禁日を迎える。2月…
生成AIの普及を受けて、受験における長期研究の実績が重視さ…
KEC Mirizは、KDDIとau Styleおよびauショップの正式コンテン…