advertisement
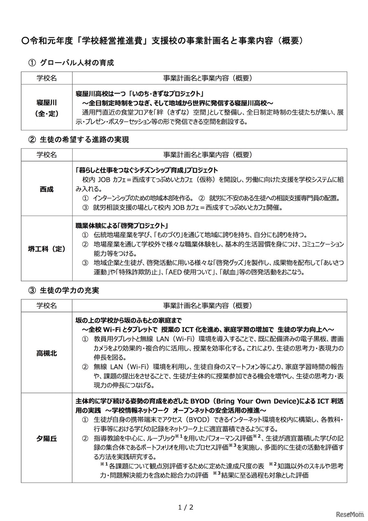
大阪府教育庁は2019年6月10日、校長マネジメントによる学校経営を支援する「学校経営推進費」事業の支援校を公表した。支援校は、寝屋川高校や西成高校など府立学校11校。1事業あたり上限500万円の予算の配当を行う。
KULは、eスタジアムとともに、2026年7月18日~8月16日に、教…
早稲田大学理工学術院 英語教育センター尾島司郎研究室が主催…
2026年度(令和8年度)秋田県公立高等学校入学者選抜1次募集…
東京地区私立大学教職員組合連合(東京私大教連)は2026年4月…
代々木ゼミナールは2026年4月4日、2026年度の私立大学一般入…
文部科学省は2026年4月9日、不登校の状態にある児童生徒の出…
Language