advertisement

文科省、国立大学法人の戦略的経営実現に向けた検討結果公表 1枚目の写真・画像

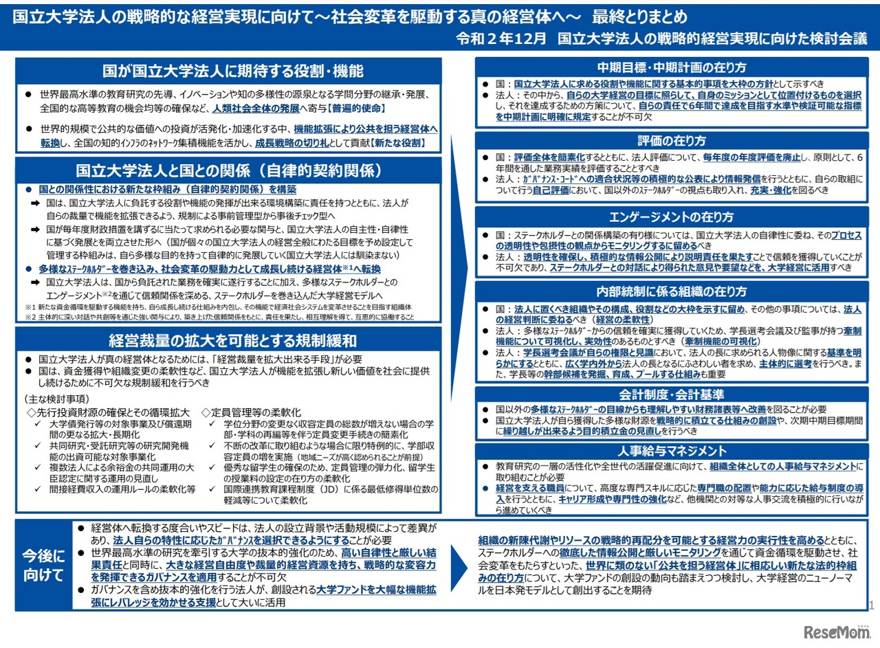
 文部科学省は2020年12月25日、国立大学法人の戦略的経営実現に向けた検討会議において、「国立大学法人の戦略的な経営実現に向けて~社会変革を駆動する真の経営体へ~」として検討結果(最終とりまとめ)を公表した。

教育・受験 先生
国立大学法人の戦略的な経営実現に向けて~社会変革を駆動する真の経営体へ~最終とりまとめ【概要】
画像出典:文部科学省 国立大学法人の戦略的な経営実現に向けて~社会変革を駆動する真の経営体へ~最終とりまとめ【概要】

編集部おすすめの記事

特集

page top