advertisement
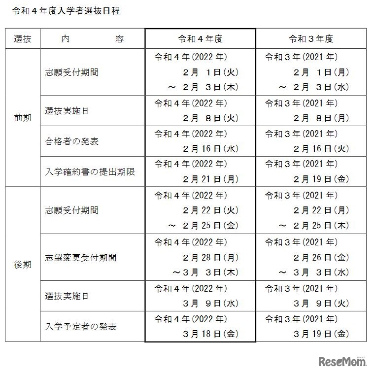
長野県教育委員会は、2022年度(令和4年度)長野県立高等学校入学者選抜の実施日程を発表した。選抜実施日は前期選抜(自己推薦型選抜)が2022年2月8日、後期選抜(一般選抜)が3月9日に行われる。
長野県教育委員会は2025年11月18日、2026年度(令和8年度)公…
【高校受験2022】青森県公立高校入試<社会>問題・正答
市進教育グループは、Webサイト「市進中学受験情報ナビ」にて…
河合塾グループの河合塾学園(本部:愛知県名古屋市、理事長…
千葉県教育委員会は2025年12月6日、2026年度(令和8年度)県…
大学入試センターは2025年12月9日、2026年度(令和8年度)大…
JR東日本水戸支社は2026年2月14日、子供連れ専用車両でアクア…
北海道教育委員会は2025年12月5日、2026年度(令和8年度)公…