advertisement
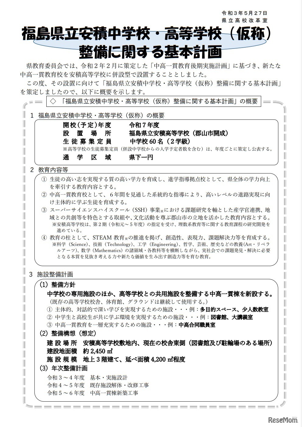
福島県教育委員会は2021年5月27日、新たな中高一貫教育校の設置に向けて策定された「福島県立安積中学校・高等学校(仮称)整備に関する基本計画」を公表した。開校(予定)年度は2025年度。
広島県教育委員会は2026年1月7日、2026年度(令和8年度)併設…
宮城県教育委員会は、2026年度(令和8年度)宮城県公立高等学…
東京私立中学高等学校協会は2026年1月8日、「受験生の皆さま…
中高一貫校専門の個別指導塾WAYSは、2026年1月16日午後8時よ…
厚生労働省は2026年1月13日、2026年第1週(2025年12月29日~2…
日本政策金融公庫は2026年1月11日、「第13回高校生ビジネスプ…