advertisement
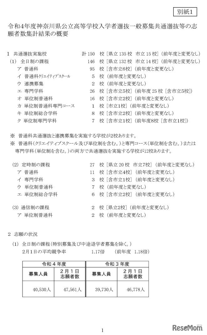
神奈川県教育委員会は2022年2月1日、同日に受付を締め切った2022年度(令和4年度)神奈川県公立高等学校一般募集共通選抜等の志願者数集計結果を公表した。全日制課程の志願状況は、募集人員4万530人に対し4万7,561人が出願し、競争率は1.17倍となった。
【高校受験2022】青森県公立高校入試<社会>問題・正答
神奈川県教育委員会は2026年3月13日、2026年度(令和8年度)…
東武スカイツリーライン沿線の私立校が集まる「中高私学フェ…
5月3日は国民の祝日、憲法記念日。内閣府はその趣旨を「日本…
朝日新聞社は2026年7月12日、小学3年生を対象とした「第16回…
大学通信は2026年3月より順次、大学合格者の高校別ランキング…
5月4日はみどりの日、5日はこどもの日。若葉萌ゆる季節に、ほ…
埼玉県教育委員会は2026年4月21日、2026年度(令和8年度)埼…
Language