advertisement
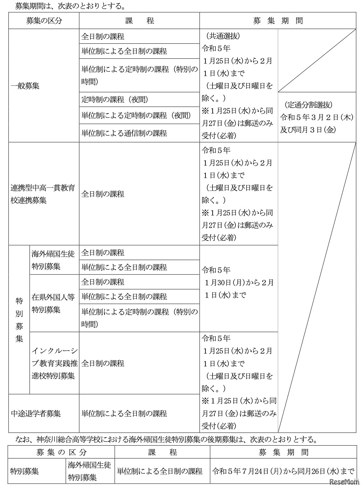
神奈川県教育局は2022年4月28日、2023年度(令和5年度)神奈川県公立高校入試の日程と選抜要綱を発表した。共通選抜の学力検査は2023年2月14日、面接および特色検査は2月14日、15日、16日、合格発表は2月28日に行われる。
2024年3月7日(木)、2024年度(令和6年度)京都府公立高等学…
神奈川県教育委員会は2025年11月28日、2025年度(令和7年度)…
大分県教育委員会は2025年12月5日、県立高校の2026年度(令和…
お茶の水女子大学理系女性育成啓発研究所は2026年1月11日、中…
新年を迎え、気持ちを新たに、私立小学校では受験生向けのイ…
日本学生支援機構(JASSO)は2025年12月9日、青森県東方沖を…