advertisement
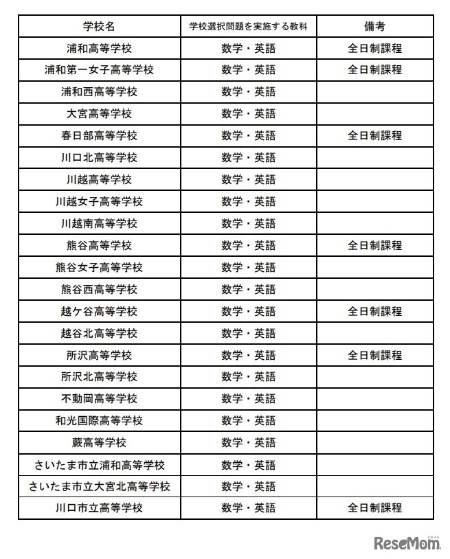
埼玉県教育局高校教育指導課は5月26日、令和5年度の埼玉県公立高等学校入学者選抜における学力検査について、出題問題の基本方針や実施教科および出題範囲、数学・英語の学校選択問題を出題する高校を決定し発表した。
2024年3月7日(木)、2024年度(令和6年度)京都府公立高等学…
埼玉県教育委員会は2026年5月21日、2026年度の中学2年生がお…
大分県教育委員会は2026年5月22日、2027年度(令和9年度)大…
気象庁は2026年5月29日から、自治体が発令する警戒レベルと連…
慶應義塾大学湘南藤沢キャンパス(SFC)の学園祭「第37回 七…
東京都は2026年5月22日、都庁の仕事が体験できる「都庁インタ…
Language