advertisement

【大学入学共通テスト2023】試験日程・教科・科目・時間割・中間発表ほか受験スケジュール(まとめ) 4枚目の写真・画像

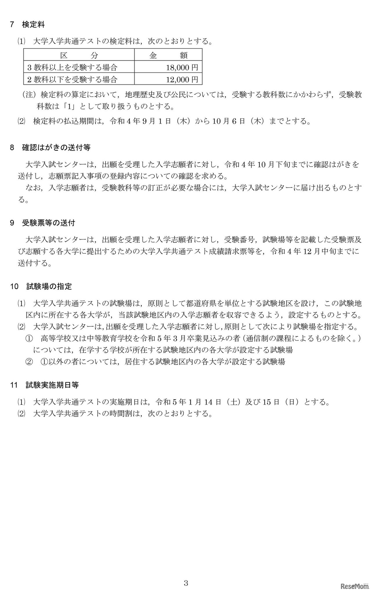
 令和5年度(2023年度)大学入学者選抜に係る大学入学共通テスト(旧センター試験)。出願は2022年9月26(月)より。試験実施期日は令和5年1月14日(土)と15日(日)。疾病・負傷等で受験できなかった志願者の追試験および再試験は1月28日(土)および29日(日)。

教育・受験 大学生
令和5年度大学入学者選抜に係る大学入学共通テスト実施要項-3
出典:大学入試センター 令和5年度大学入学者選抜に係る大学入学共通テスト実施要項-3

編集部おすすめの記事

特集

page top