advertisement

【高校受験2023】大阪府公立高入試、実技検査内容を公表 6枚目の写真・画像

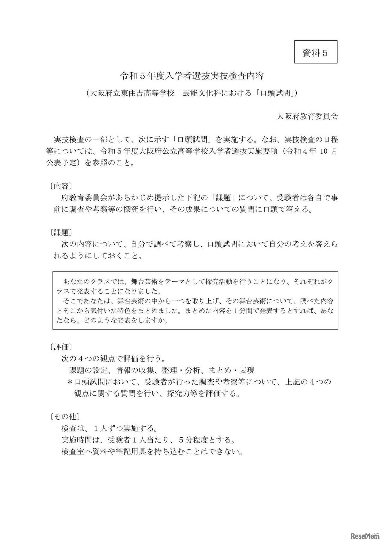
 大阪府は2022年9月16日、2023年度(令和5年度)大阪府公立高等学校入学者選抜の実技検査内容について公表した。夕陽丘、桜宮、汎愛、摂津、大塚、水都国際、咲くやこの花、東住吉で実施される実技検査内容を掲載している。

教育・受験 中学生
令和5年度入学者選抜実技検査内容(芸能文化科)
画像出典:大阪府 令和5年度入学者選抜実技検査内容(芸能文化科)

編集部おすすめの記事

特集

page top